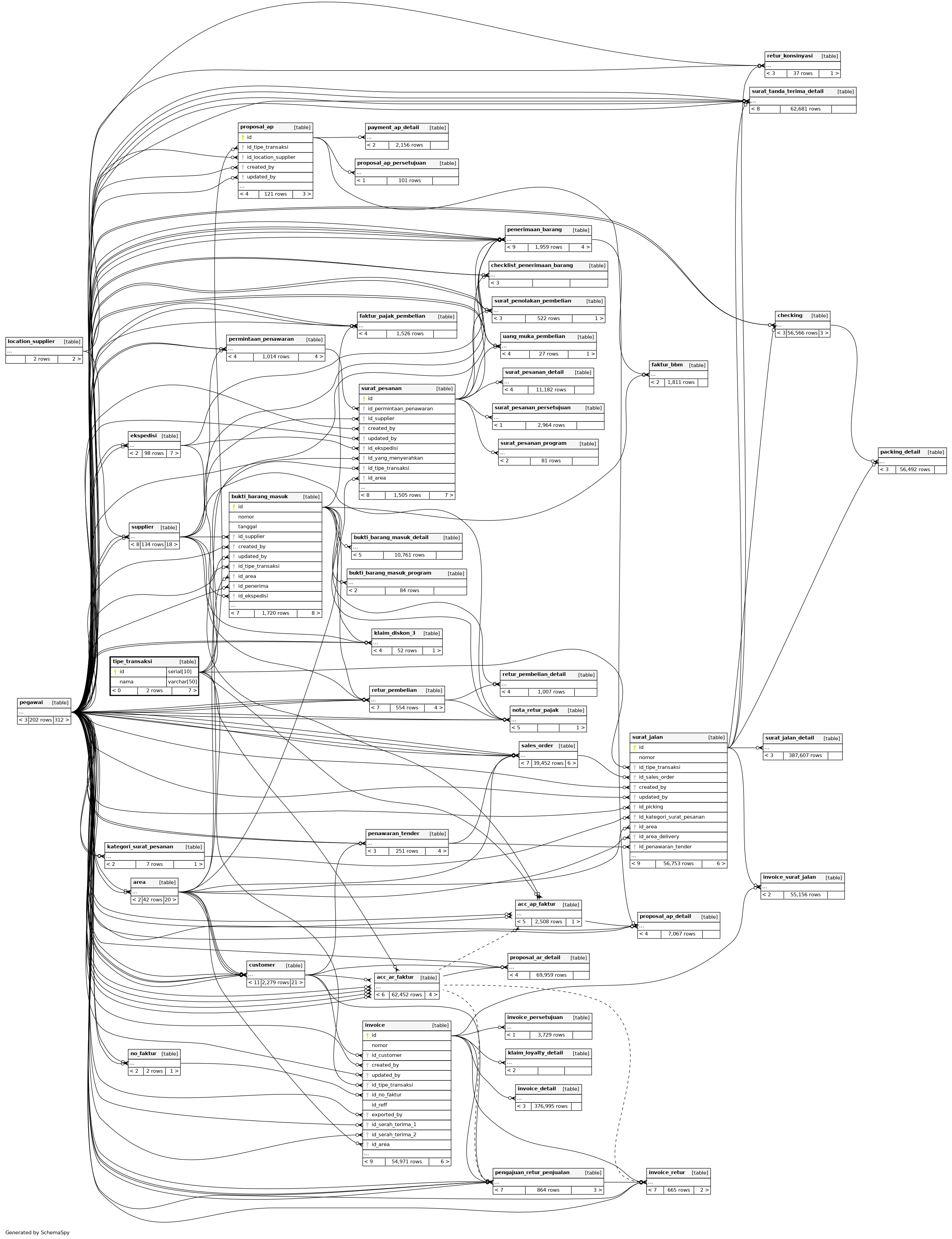
tipe_transaksi

2 rows


Columns

Column Type Size Nulls Auto Default Children Parents Comments
id serial 10 nextval('tipe_transaksi_id_seq'::regclass)
acc_ap_faktur.id_tipe_transaksi acc_ap_faktur_id_tipe_transaksi_tipe_transaksi_id_fk R
acc_ar_faktur.id_tipe_transaksi acc_ar_faktur_id_tipe_transaksi_tipe_transaksi_id_fk R
bukti_barang_masuk.id_tipe_transaksi bukti_barang_masuk_id_tipe_transaksi_tipe_transaksi_id_fk R
invoice.id_tipe_transaksi invoice_id_tipe_transaksi_tipe_transaksi_id_fk R
proposal_ap.id_tipe_transaksi proposal_ap_id_tipe_transaksi_tipe_transaksi_id_fk R
surat_jalan.id_tipe_transaksi surat_jalan_id_tipe_transaksi_tipe_transaksi_id_fk R
surat_pesanan.id_tipe_transaksi surat_pesanan_id_tipe_transaksi_tipe_transaksi_id_fk R
nama varchar 50 null

Indexes

Constraint Name Type Sort Column(s)
tipe_transaksi_pkey Primary key Asc id

Relationships