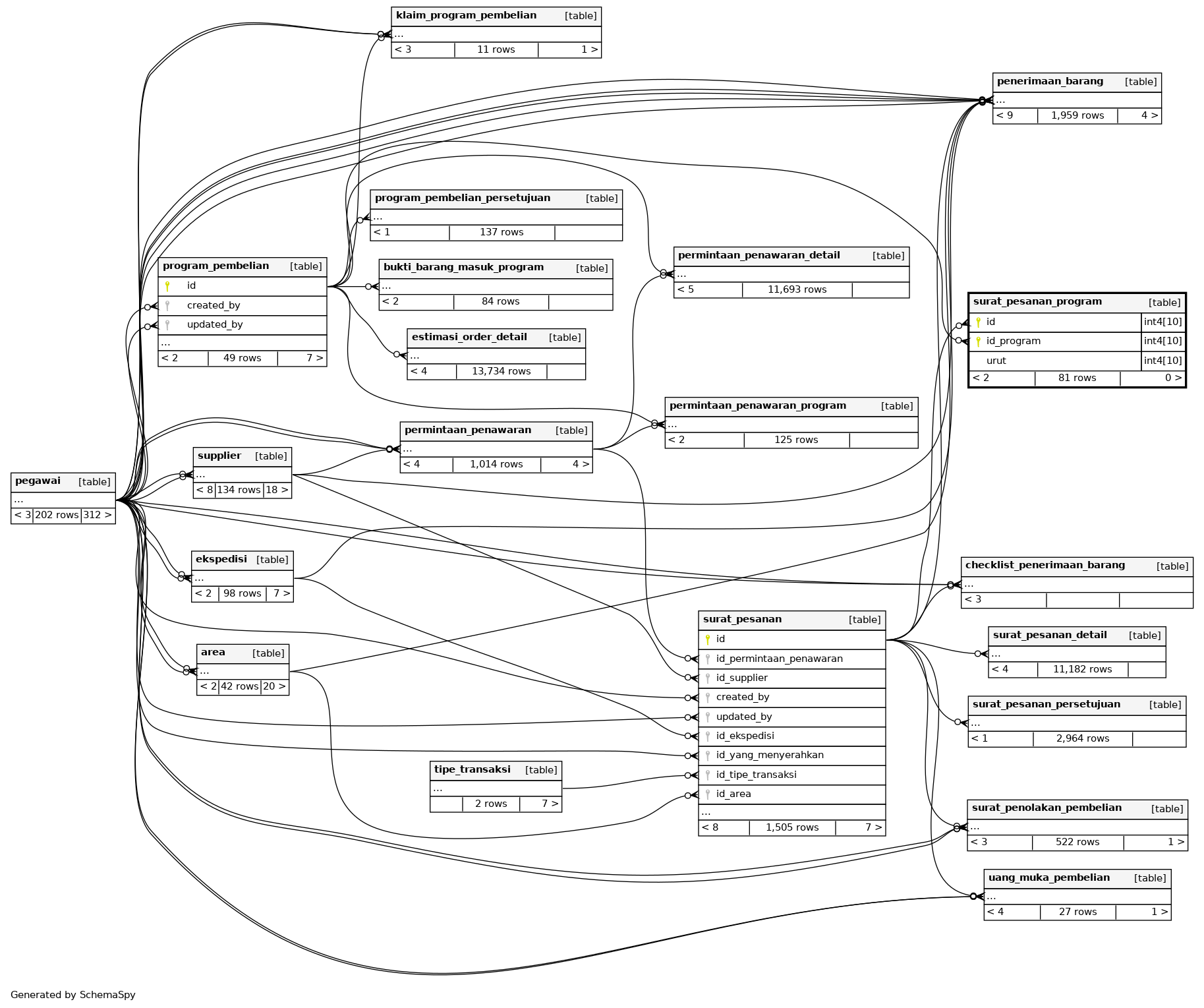
Columns
| Column | Type | Size | Nulls | Auto | Default | Children | Parents | Comments | |||
|---|---|---|---|---|---|---|---|---|---|---|---|
| id | int4 | 10 | null |
|
|
||||||
| id_program | int4 | 10 | null |
|
|
||||||
| urut | int4 | 10 | null |
|
|
Indexes
| Constraint Name | Type | Sort | Column(s) |
|---|---|---|---|
| surat_pesanan_program_id_program_id_pk | Primary key | Asc/Asc | id_program + id |

