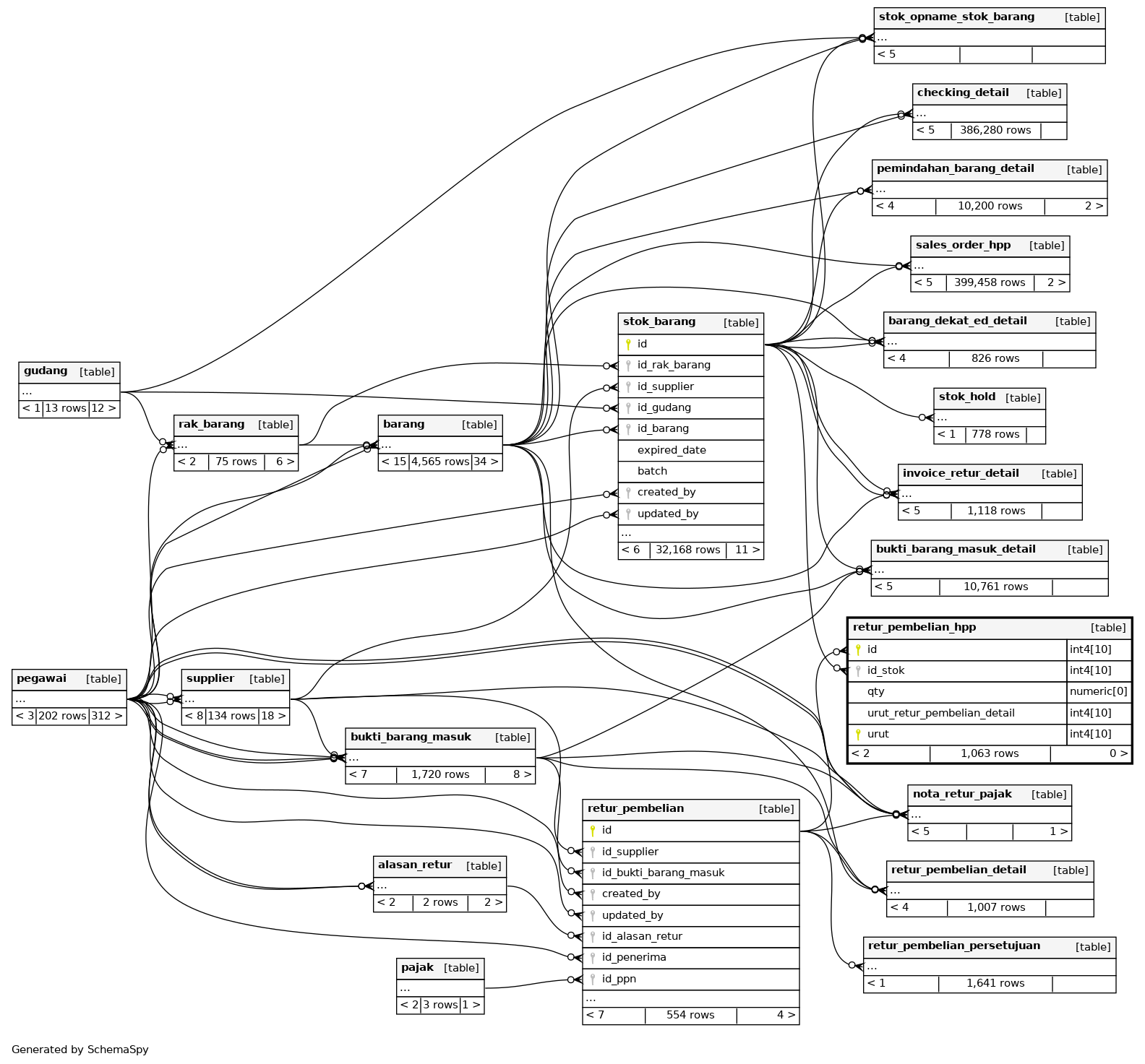
Columns
| Column | Type | Size | Nulls | Auto | Default | Children | Parents | Comments | |||
|---|---|---|---|---|---|---|---|---|---|---|---|
| id | int4 | 10 | null |
|
|
||||||
| id_stok | int4 | 10 | null |
|
|
||||||
| qty | numeric | 0 | null |
|
|
||||||
| urut_retur_pembelian_detail | int4 | 10 | 0 |
|
|
||||||
| urut | int4 | 10 | null |
|
|
Indexes
| Constraint Name | Type | Sort | Column(s) |
|---|---|---|---|
| retur_pembelian_hpp_pkey | Primary key | Asc/Asc | id + urut |

