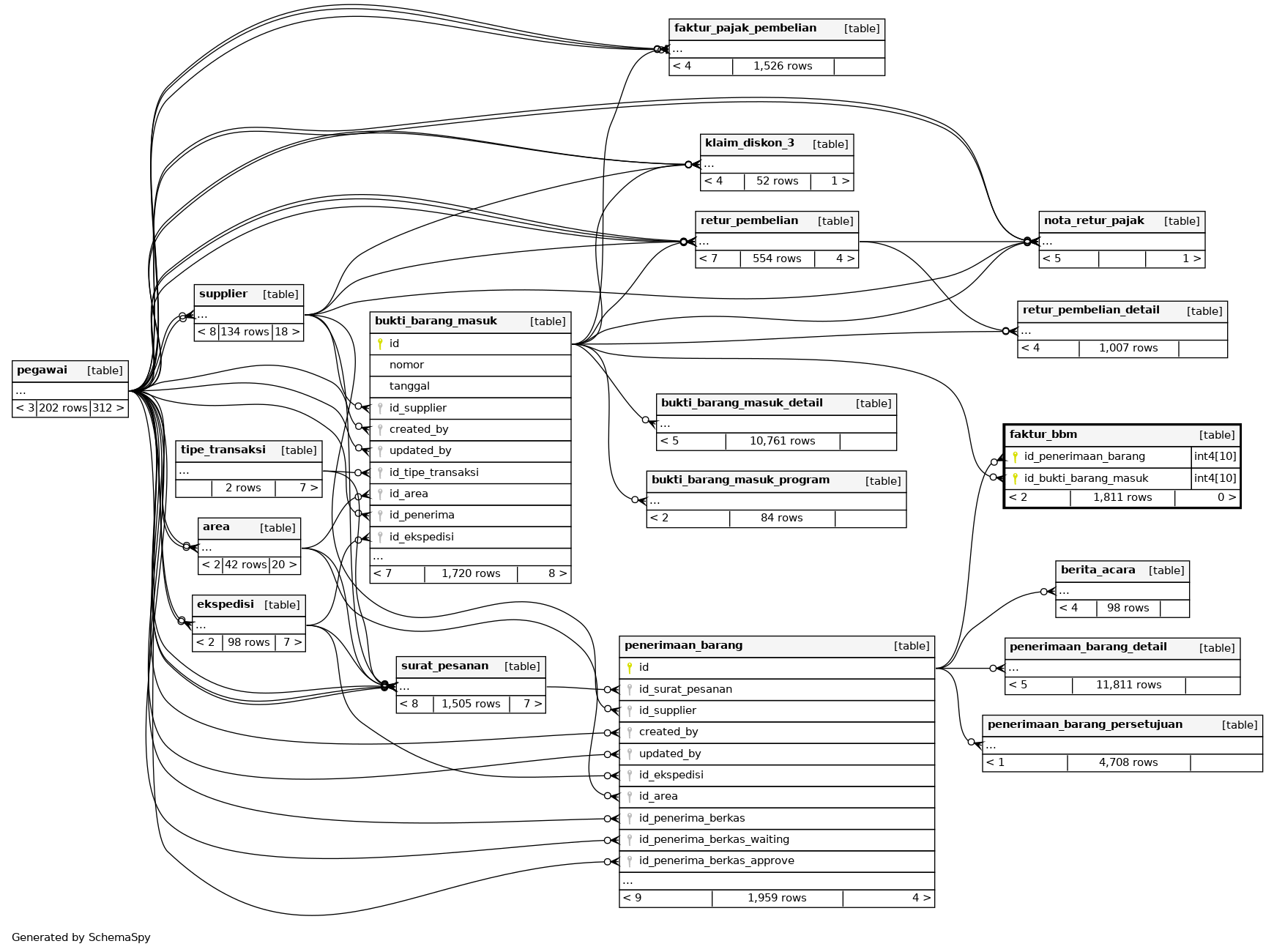
Columns
| Column | Type | Size | Nulls | Auto | Default | Children | Parents | Comments | |||
|---|---|---|---|---|---|---|---|---|---|---|---|
| id_penerimaan_barang | int4 | 10 | null |
|
|
||||||
| id_bukti_barang_masuk | int4 | 10 | null |
|
|
Indexes
| Constraint Name | Type | Sort | Column(s) |
|---|---|---|---|
| faktur_bbm_id_penerimaan_barang_id_bukti_barang_masuk_pk | Primary key | Asc/Asc | id_penerimaan_barang + id_bukti_barang_masuk |

