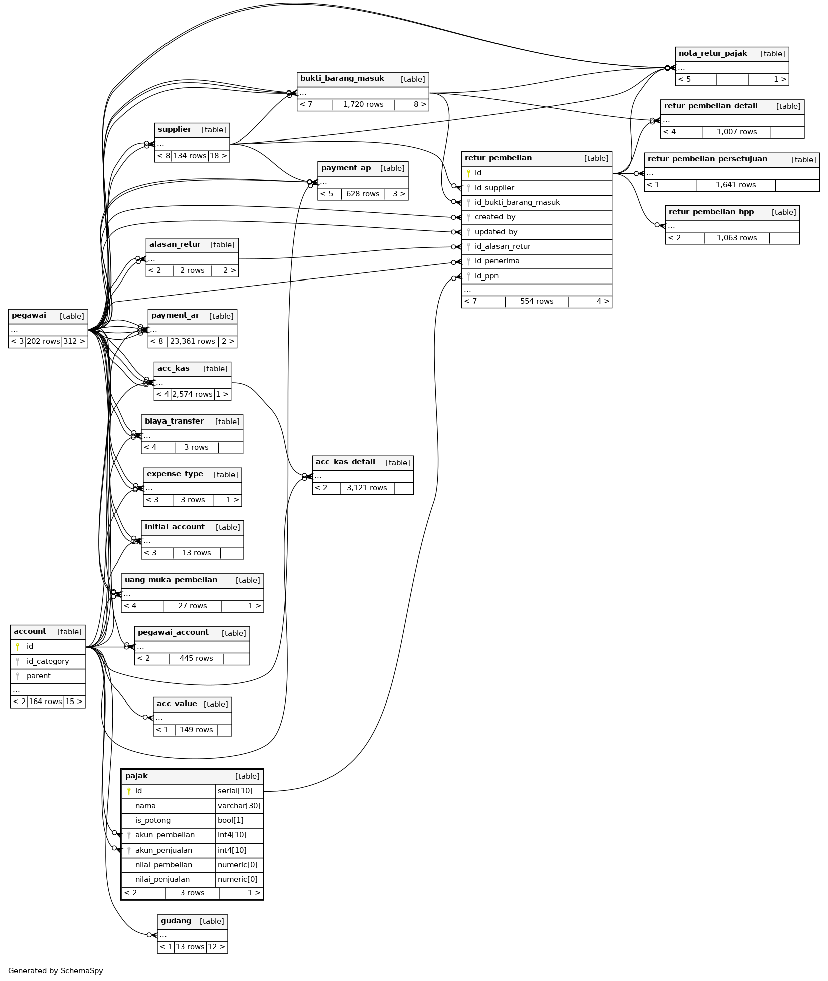
Columns
| Column | Type | Size | Nulls | Auto | Default | Children | Parents | Comments | |||
|---|---|---|---|---|---|---|---|---|---|---|---|
| id | serial | 10 | √ | nextval('pajak_id_seq'::regclass) |
|
|
|||||
| nama | varchar | 30 | null |
|
|
||||||
| is_potong | bool | 1 | false |
|
|
||||||
| akun_pembelian | int4 | 10 | null |
|
|
||||||
| akun_penjualan | int4 | 10 | null |
|
|
||||||
| nilai_pembelian | numeric | 0 | null |
|
|
||||||
| nilai_penjualan | numeric | 0 | null |
|
|
Indexes
| Constraint Name | Type | Sort | Column(s) |
|---|---|---|---|
| pajak_pkey | Primary key | Asc | id |

