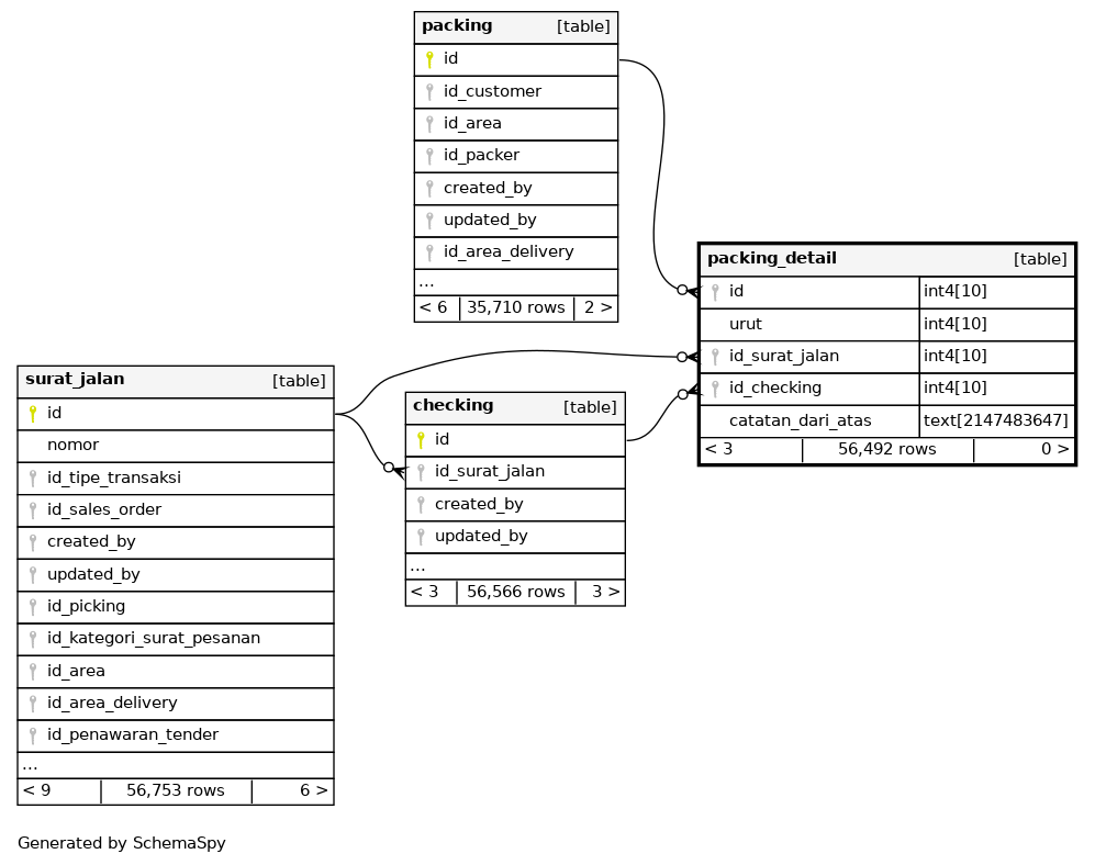
Columns
| Column | Type | Size | Nulls | Auto | Default | Children | Parents | Comments | |||
|---|---|---|---|---|---|---|---|---|---|---|---|
| id | int4 | 10 | null |
|
|
||||||
| urut | int4 | 10 | null |
|
|
||||||
| id_surat_jalan | int4 | 10 | null |
|
|
||||||
| id_checking | int4 | 10 | null |
|
|
||||||
| catatan_dari_atas | text | 2147483647 | '-'::text |
|
|
Indexes
| Constraint Name | Type | Sort | Column(s) |
|---|---|---|---|
| packing_detail_id_id_surat_jalan_unique | Must be unique | Asc/Asc | id + id_surat_jalan |
| packing_detail_id_urut_unique | Must be unique | Asc/Asc | id + urut |

