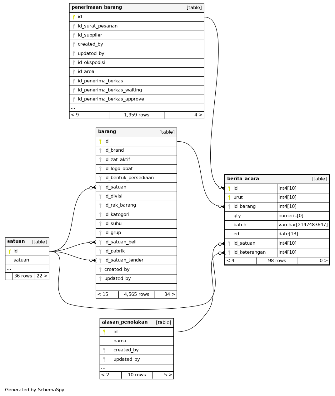
Columns
| Column | Type | Size | Nulls | Auto | Default | Children | Parents | Comments | |||
|---|---|---|---|---|---|---|---|---|---|---|---|
| id | int4 | 10 | null |
|
|
||||||
| urut | int4 | 10 | null |
|
|
||||||
| id_barang | int4 | 10 | null |
|
|
||||||
| qty | numeric | 0 | '0'::numeric |
|
|
||||||
| batch | varchar | 2147483647 | null |
|
|
||||||
| ed | date | 13 | null |
|
|
||||||
| id_satuan | int4 | 10 | null |
|
|
||||||
| id_keterangan | int4 | 10 | null |
|
|
Indexes
| Constraint Name | Type | Sort | Column(s) |
|---|---|---|---|
| berita_acara_id_urut_pk | Primary key | Asc/Asc | id + urut |
| berita_acara_id_id_barang_ed_batch_unique | Must be unique | Asc/Asc/Asc/Asc | id + id_barang + ed + batch |

