neondb
.public
Tables
(current)
Columns
Constraints
Relationships
Orphan Tables
Anomalies
Routines
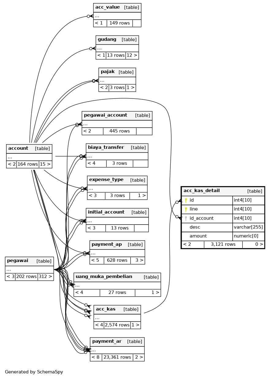
acc_kas_detail
3121
rows
Columns
Column
Type
Size
Nulls
Auto
Default
Children
Parents
Comments
id
int4
10
null
acc_kas
.id
acc_kas_detail_id_acc_kas_id_fk
R
line
int4
10
null
id_account
int4
10
null
account
.id
acc_kas_detail_id_account_account_id_fk
R
desc
varchar
255
null
amount
numeric
0
'0'::numeric
Indexes
Constraint Name
Type
Sort
Column(s)
acc_kas_detail_id_line_pk
Primary key
Asc
/
Asc
id + line
Relationships
Close relationships within degrees of separation
One
Two degrees